2026/01/28
4583
四大制氢方式
氢能市场前景广阔,电解水制氢是未来发展重点,当期制氢方式主要有四种:化石燃料制氢、工业副产物制氢、电解水制氢、生物质制氢及其他。其中化石燃料制氢与工业副产物制氢凭借较低的成本占据制氢结构的主体地位,然而随着化石燃料产量下降、可持续发展理念的深化,氢能俱乐部氢能市场在远期(2050 年左右)将形成以可再生能源为主体、煤制氢+CCS(碳捕获)与生物质制氢为补充的多元供氢格局。为测算与汽油价格相比具有竞争力的氢气售价,本文将氢气的理想成本定为 2.6 元/Nm³。
制氢成本分析
电解水成本偏高,降成本主要依赖电价
由于电费占整个水电解制氢生产费用的 80%左右,因此水电解制氢成本的关键在于耗能问题。存在两条降成本途径:一是降低电解过程中的能耗,可通过开发 PEM(质子交换膜电解) 及 SOEC(固体氧化物电解) 技术来实现;二是采用低成本电力为制氢原料,关键在于依靠光伏和风电的发展。以大工业电价均价 0.61 元/ kW·h 计算,当前电解水制氢的成本为3.69 元/Nm³。当用电价格低于 0.50 元/kW·h 时,电解水制备的氢气成本才可与汽油相当。
光伏系统发电成本 0.5930 元/kWh,风电度电成本约为 0.3656 元/kWh,且在未来仍有一定的下降空间。
天然气制氢是目前主要制氢方式,降成本应关注天然气价格
天然气制氢中的甲烷水蒸气重整(SMR)是工业上最为成熟的制氢技术,约占世界制氢量的 70%(IEA数据)。我国天然气价格受资源禀赋影响,天然气资源主要分布集中的中西盆地也是价格最低的地区。尤其是新疆、青海等地区天然气基本门站价格低至 1.2 元/千立方米左右。据测算,当天然气价格为 2 元/Nm³时,测算出制氢成本为 1.35 元/Nm³,相比电解水制氢具有明显的成本优势。
煤制氢成本最低,降成本空间较小
我国煤炭资源主要的格局是西多东少、北富南贫。内蒙古、山西原煤产量领先,煤价也相对偏低。当煤炭价格为 600 元时,大规模煤气化生产氢气的成本为 1.1 元/ Nm³。如果在煤资源丰富的地区,当煤炭价格降低至 200 元 /吨时,制氢气的成本可能降低为 0.34 元/ Nm³。但由于煤炭价格下降空间有限,且煤气化制氢企业已形成较大规模,未来煤制氢降成本空间较小。
丙烷脱氢和乙烷裂解副产制氢具有潜在产能
化工副产物制氢的成本难以单独核算。目前我国规划和在建的丙烷脱氢项目预计可以副产并外售 86.8 万吨氢。我国规划中的乙烷裂解产能达到 1460万吨,可以副产并外售的氢气达到 90.4 万吨。
四大制氢技术对比
四种制氢方式各存优劣,天然气制氢是主要来源
目前以四类制氢方式为主:化石燃料制氢、工业副产物制氢、电解水制氢、生物质及其他制氢方式。虽然制氢方法多样,但各存优劣。
天然气制氢:虽然适用范围广,但是原料利用率低,工艺复杂,操作难度高,并且生成物中的二氧化碳等温室气体使之环保性降低。
工业尾气制氢:利用工业产品副产物,成本较低。但是以焦炉气制氢为例,不仅受制于原料的供应,建设地点需依靠焦化企业,而且原料具有污染性。
电解水制氢:产品纯度高、无污染,但是高成本了限制其推广。
光解水与生物质制氢:技术尚未成熟,实现商业化还需一定的时间。
从制氢成本方面看,煤制氢和天然气制氢成本相对更低。就目前四类制氢方式来说,天然气制氢经济性最显著。
几种制氢方式对比
目前,天然气制氢仍是我国最主要的制氢来源,占总制氢量的 48%。醇类重整制氢及煤制氢也占有相当大的比重,来自电解水的制氢量最低,仅为 4%。
一、电解水制氢
电解水制氢是通过电能给水提供能量,破坏水分子的氢氧键来制取氢气的方法。其工艺过程简单、无污染,制取效率一般在 75%—85%,每立方米氢气电耗为 4—5 kW·h。由于电费占整个水电解制氢生产费用的 80%左右,导致其竞争力并不高。更多干货请关注微信公众号:氢能俱乐部。因此水电解制氢成本的关键在于耗能问题。由此引出两条降成本的途径:一是降低电解过程中的能耗,二是采用低成本电力为制氢原料。
电解水制氢过程
降本路径一:降低过程能耗,提高电解效率
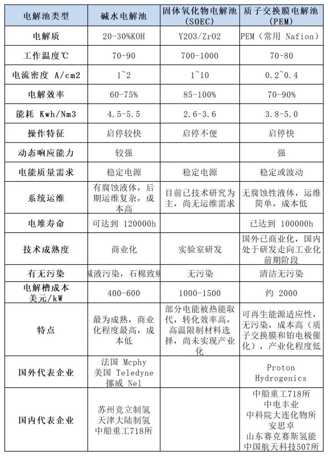
目前主流的电解水制氢技术有三种类型:包括碱性电解水制氢、质子交换膜电解水(PEM)制氢和固态氧化物电解水(SOEC)制氢,其中碱性电解水制氢是最为成熟、产业化程度最广的制氢技术,但其电解效率仅为 60-75%,国外研发的 PEM技术与 SOEC 技术均能有效提高电解效率,尤其是 PEM 技术已引入国内市场。
三种电解池性能对比
降本路径二:以低成本电价为制氢原料
1.我国大工业电价低于世界平均水平,国内西北地区电价最低
与其他国家相比,我国工业电价位于中低水平。根据 2016 年统计数据,我国工业电价平均为 0.107 美元/千瓦时,居世界第八,仅为第一名的三分之一。相对较低的电价为我国发展电解水制氢提供了有利条件。
西北地区大工业电价偏低。分省份来看,波谷、波峰电价在全国排名第一的分别是河北省和安徽省,青海省无论是波峰还是波谷电价均为最低,全国波谷电价平均为 0.33 元/千瓦时,波峰电价平均为 0.90 元 /千瓦时。西南地区、西北地区的大工业用电价格普遍在全国平均线以下,对于发展电解水制氢节约能耗更为有利。
2. 西北地区弃风弃电可用于电解水制氢
我国弃风弃电问题突出,利好电解水制氢。近年来,新能源的持续快速发展已经远远超过电网承载能力,新能源消耗矛盾十分突出。弃风、弃水电量呈逐年增加趋势。我国目前正大力推进可再生能源,由大量弃风、弃水产生的弃电是发展电解水制氢的有利条件。
西北地区弃风弃电量居首位。随着我国可再生能源装机量逐年增长,每年可再生能源弃电量惊人。2018年我国全国弃风弃电量 277 亿千瓦时,其中西北地区为 166.9 亿千瓦时,占全国的 60.25%,其次是华北地区(占全国 33.68%),东北地区占少量份额(全国 5.45%)。如果按照每立方氢气耗电 5 千瓦时来计算,全国弃风电量可生产 55.4 亿立方高纯度氢气。
2018年各省弃风量(亿千瓦时)
2018 年弃风弃电量排名前三的省份分别为新疆、内蒙古和甘肃,全国平均弃风弃电率为 7%,这三个省份均超过了 10%。由于可再生资源丰富,西北省份也是电价最低的地区。
3.长期来看,低成本电力主要来自光伏和风电
虽然我国每年产生大量的弃风弃电,但由于弃风弃电产生的电压不稳定、难以大规模推广等原因,其终究不是解决电解水制氢成本问题的最优选择。长期来看,光伏和风电是电解水制氢企业获得低成本电力的主要来源。
电解水制氢成本测算
为测算电解水制氢的成本,假定制氢规模 1000 Nm³/h,年产氢 100 万 Nm³。测算过程及假设如下表:
据测算,水电解制氢设备、安装、土建及其他总投资 1410 万元,每年用电等费用为 2700 万元,每年成本合计 2954 万元,对应氢气成本 3.69 元/Nm³。现分别计算不同制氢成本情况下,对应的用电价格,如下表所示。
测算氢气成本与用电价格成正比关系,如果要求氢气成本低于 2.6 元/Nm³,则用电价格要低于 0.50 元/kW·h。
二、天然气制氢
天然气制氢方法中甲烷水蒸气重整最为成熟。
天然气的主要成分是甲烷(体积含量大于 85%),因此一般说的天然气制氢就是甲烷制氢。甲烷制氢方法主要有甲烷水蒸气制氢(SMR),甲烷部分氧化(POX)和甲烷自热重整(ATR)。其中甲烷水蒸气重整(SMR)是工业上最为成熟的制氢技术,约占世界制氢量的 70%,因此本文重点针对此方法进行降成本测算。
甲烷水蒸气重整是指在催化剂存在及高温条件下,使甲烷与水蒸气发生反应生成合成气。为防止催化剂中毒,原料天然气需进行脱硫预处理至硫的质量分数小于 1×10-7,然后经过重整反应制备合成气,再经过水煤气变换反应将 CO 进一步转化为氢气和CO₂,最后将 CO₂ 通过变压吸附(PSA)脱除得到氢气。
甲烷水蒸气重整示意图
甲烷水蒸气重整制氢工艺流程
降成本应从天然气价格入手,中西部地区具备价格优势
对于天然气制氢来说,天然气成本是占比最大的部分,约占生产成本的45~75%(IEA)。因此其降成本策略应首先关注天然气价格。
我国天然气资源主要分布在中西盆地。受地质条件影响,地下天然气通常呈聚集区分布,我国天然气探明储量的 80 %以上分布在鄂尔多斯、四川、塔里木、柴达木和莺-琼五大盆地。从 2017 年天然气产量分布数据来看,陕西、四川、新疆三个省份的天然气产量占全国的 73%,天然气气源分布十分集中。
2017 年各省份天然气产量
2017 年各省份天然气产量分布图
沿海地区天然气价格偏高,西北地区价格最低。天然气价格很大程度上受资源禀赋的影响,天然气资源丰富的地区,价格相应偏低。非居民天然气价格目前正在逐步市场化。2019 年 3 月 27 日,国家发改委宣布调整各省天然气基本门站价格,经价格调整后,上海、广东、浙江等东南沿海地区天然气价格普遍高于平均价 1.68 元/立方米,新疆、青海等西北地区价格则低至 1.2 元/立方米左右。
各省天然气基本门站价格表(元/m³)

天然气重整制氢成本测算
假定制氢规模 1000 Nm³/h,年产氢 100 万 Nm³。测算过程及假设如下:
天然气制氢成本测算

天然气制氢设备、安装、土建及其他总投资 1528 万元,每年天然气费用为 672 万元(占总成本的62.11%),每年成本合计 1082.4 万元,对应氢气成本 1.35 元/Nm³。现分别计算不同制氢成本情况下,对应的天然气价格:

三、煤制氢
煤气化制氢是最常用的一种煤制氢手段
2013 年,我国超过美国成为世界第一大能源消费国,其中煤炭产量为 38.74 亿吨标煤,之后几年煤炭产量略微走低至 2017 年的 35.2 亿吨,但 2018 年煤炭产量有所回升至 36.8 亿吨标煤。
煤炭可以用于制备多种工业产品,其中煤制气的产能由 2017 年的 51 亿立方米/年同比增长 0.1%至2018 年的 51.05 亿立方米/年。更多干货请关注微信公众号:氢能俱乐部。在此我们主要对煤制氢的方法和成本进行讨论。煤是我国制氢的主要原料之一,可以通过多种方式制取氢气,但目前在我国氢气生产中占据主要地位的还是煤气化制氢。
三种煤制氢方法的比较

煤气化制氢工艺流程简图

降成本应该从煤炭价格入手,西北部具有地区优势
对于煤气化制氢来说,煤炭成本占比最大,能够占到总成本的 40%~45%,因此在制氢设备价格较为固定,流程中所需条件难以大幅度改变的基础下,降低煤气化制氢成本应该从降低煤炭价格入手。
我国煤炭资源较为丰富且分布广泛,全国 32 个省市(除上海外)都有煤炭资源,但是区域分布极不均衡,主要的格局是西多东少、北富南贫。其中山西、内蒙古、陕西、新疆、贵州等五省煤炭探明储量占全国比重达到 81%以上,且这些地区的煤质普遍较好。由 2018 年上半年全国各省分原煤产量也可以看出,内蒙古、陕西、山西三个省市产量占全国的 68%,由此可见西北部煤炭产量具有明显优势。

由于不同种类的煤价格有别,在这里我们主要考察各省份动力煤的价格,可以发现在煤炭储量和产量较多的地区比如内蒙古、山西等省份,相同种类煤炭的价格也相对其他省份较低。根据中国煤炭市场网发布的截至到 2019 年 1 月的数据,全国部分省份动力煤价格如下,其中需要重点关注的是内蒙古动力煤价格仅为 360 元/吨,而混煤的价格是 170 元/吨。
内蒙古和山西动力煤价格偏低

煤气化制氢成本测算
在对煤气化制氢成本的测算中,参考中石化经济技术研究院 2015 年对煤气化制氢成本的分析,在中石化经济研究院的成本分析中假定煤炭的价格是 600 元/吨,水煤浆制氢装置为 12.4 亿元,生产的氢气规模为9 × 104m³/h。我们假定:
· 直接工资成本每年以 9%的速度增长
· 辅助材料和装置投资等其他部分以每年 5%的速度增长
· 煤炭价格依旧为 600 元/吨,但是由于技术进步使得单位产量增加
· 虽然副产品中的二氧化碳可以注入油田来减少对其的加工处理,但是该应用由于运输方面等问题还未得到大规模的应用。同时近几年国家对于排放废气的标准越来越严,因此假定副产品费用不改变
煤气化制氢成本测算

通过上述测算,我们可以发现当煤炭价格为 600 元时,大规模煤气化生产氢气的成本为 1.1 元/Nm³。如果将制氢场所定在内蒙古,煤炭价格降低为 200 元时,制氢气的成本可能降低为 0.34 元/Nm³。
由于目前煤炭资源几乎全部掌握在国家手中,煤炭价格难以有大幅度的下降。并且现今煤气化制氢的规模已经较大,在人工费用逐渐增长的情况下,未来很难通过规模效应来减少每立方米氢气的生产成本。因此虽然目前通过测算所得的煤气化制氢的成本较低,但未来煤气化制氢成本的下降空间有限。
四、化工副产品制氢
氯碱制氢为主要生产方式,降本可从节能降耗方面入手:
化工副产品制氢主要可以分为焦炉气制氢、氯碱副产品制氢、丙烷脱氢和乙烷裂解等几种方式,其中氯碱副产品制氢的由于工艺成本最为适中且所制取的氢气纯度较高等优势,成为目前化工副产品中较为适宜的制氢方式。
氯碱制氢是以食盐水(NaCl)为原料,采用离子膜或者石棉隔膜电解槽生产烧碱(NaOH)和氯气,同时得到副产品氢气的工艺方法。之后再使用 PSA 等技术去除氢气中的杂质即可得到纯度高于 99%的氢气。
氯碱制氢工艺简化流程
国家统计局的数据显示,2018 年氯碱厂的产量为 2620.5 万吨,根据氯碱平衡表,烧碱与氢气的产量配比为 40:1,理论上 2018 年氯碱副产品制氢产生了 65.5 万吨氢气,即 73.8 亿Nm³的氢气。
目前氯碱工业中成本最高的部分是用电成本,使用离子膜法生产烧碱所需的电耗 2150~2200 kWh/t。上面电解水部分已经对我国电价的基本情况进行了介绍,这里就不做赘述。
丙烷脱氢和乙烷裂解副产制氢有未来潜在优势
2013 年,丙烷开始作为化工原料被大规模使用,当年中国进口丙烷数量为 245 吨,其后进口量逐年上升至 1350 万吨。与此同时,丙烷脱氢项目也在不断发展。截止 2019 年 1 月,我国已经建成的丙烷脱氢项目共计生产能力 467 万吨/年,其中山东和江苏两个省份处于领先位置。行业内已经公布的规划和在建的丙烷脱氢项目共计 45 个,涉及生产能力 2605 万吨/年。若规划和在建的丙烷脱氢项目都已完成,预计可以副产并外售 86.8 万吨氢能,未来发展空间巨大,丙烷脱氢副产的氢气成为未来潜在具有优势的燃料电池车用氢源选择之一。
中国丙烷进口量增长迅速
乙烯是中国需求量最大的烯烃之一,是合成塑料、纤维和橡胶的基础原料。根据中国产业信息网的信息,过去十年我国的乙烯表观消费快速增长,从 2008 年的 1096 万吨增长到 2017 年的 2143 万吨,年均复合增长率为 8%。随着乙烷裂解技术的逐渐成熟,国内企业开始布局乙烷裂解的大规模生产,预计到 2021年,乙烷裂解生产乙烯的乙烯产量将占比接近 41%,而氢气作为乙烷裂解的副产品之一,也会随着乙烷裂解技术的不断进步而产量快速增长。目前我国规划中的乙烷裂解产能达到 1460 万吨,可以副产并外售的氢气达到 90.4 万吨。所以乙烷裂解副产品制氢同丙烷脱氢制氢相同,都是未来潜在最具优势的燃料电池车用氢源选择之一。